Daki Web
The only product designer across the entire customer row at Daki — creating a web shopping experience that converts online leads into app purchases.

Daki is a mobile-first ultra-fast delivery platform in Brazil. In 2022, Daki joined JOKR and both apps were consolidated into a single platform. While the core business overlapped, the apps differed in architecture, user journeys, and market-specific features.
Team
Product lead Brazil, Engineers, Jokr and Daki CTOs and VPs
My role
Senior Product Designer — sole PD on the project
Responsibility
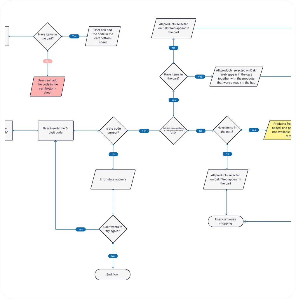
Create an experience of choosing products via web and checking out via app
Could we convert online leads into real purchases?
We needed to create a test shopping experience via the Daki website to see if it was possible to convert online leads via the website into product purchases.
Operated as the only Product Designer at times, partnering with a newly forming leadership and an engineering squad from an external consultancy.
First feature with a completely new engineering team.
Hard limits from day one
- Do not reduce existing revenue and engagement in the app
- Checkout must be completed via the app, not the web
- Identify checkouts made in the app coming from the web to track success metrics
- Daki had no Design Tokens for web applications — needed to build from scratch
- Two-week deadline for ideation, construction, handoff, and implementation

01 — Web architecture
Mapping the full navigation structure
Mapped the full navigation structure, defined context segmentation, and documented each feature behavior — establishing the foundation before a single component was designed.

02 — Benchmark
Learning from cross-platform patterns
Mapped web applications whose primary functionality exists in mobile apps to understand established cross-platform patterns and user expectations when bridging web discovery with app checkout.

03 — Web Design Tokens
Building the token system from zero
Tokenized colors, spacing, and typography to fit desktop devices. Created a component parity checklist across device types and built new components specific to the web context — all while keeping alignment with the existing mobile design system.

04 — Live handoff
Designing and shipping simultaneously
As each component was completed, the engineering team immediately picked it up for implementation. Handoff happened during alignment sessions, where we also refined details as needed to accelerate delivery without creating bottlenecks.
Hypothesis validated — with a surprise
Validated the hypothesis that users navigating the web flow could be converted into purchases.
Since checkout was completed in the app, the conversion rate on the web was not as high as expected — but there were still meaningful conversions.
Unexpectedly, web purchases tended to have a higher order volume than those made through the app.